网站首页
信息公开
领导机构
组织机构
工作程序
工作报告
审查调查
巡视巡察
监督曝光
其他
廉政要闻
工作之窗
特别报道
基层动态
作风建设
信访工作
审查调查
审理一线
队伍建设
派驻监督
巡视巡察
机关党建
清风文苑
一线手记
廉政时评
廉政美文
廉政书画
清风故事
清廉亭湖
政策法规
预决算公开
网站当前位置:
网站首页
>
信息公开
>
预决算公开
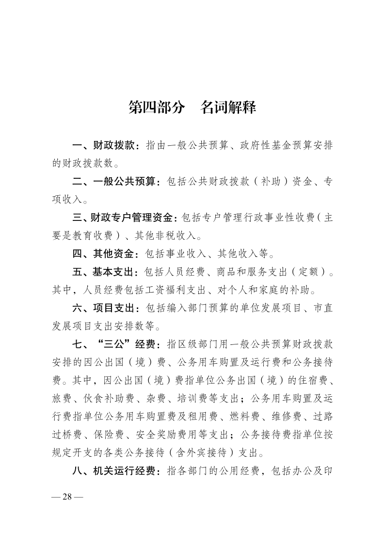
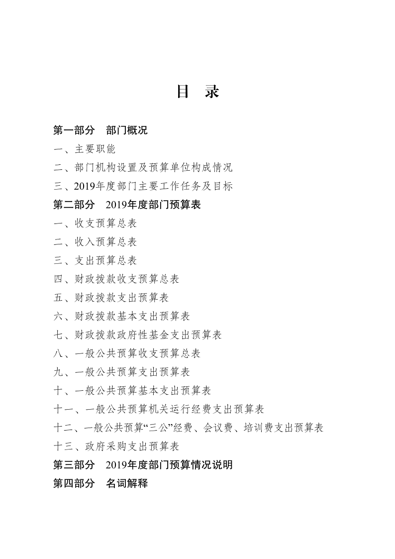
中共盐城市亭湖区纪律检查委员会2019年预算公开
发布日期:2019/4/15 作者: 来源:江苏省预决算公开统一平台 浏览次数:[894]
分享
QQ空间
新浪微博
QQ
微信
上一篇:
中共盐城市亭湖区纪律检查委员会2019年决算公开
下一篇:
中共盐城市亭湖区纪律检查委员会2020年预算公开
Copyright 2016 Tinghu Jijian All Rights Reserved 中共盐城市亭湖区纪委 盐城市亭湖区监委
苏ICP备12035882号-2
地址:盐城市青年东路55号 邮编:224051 联系电话:(0515)66691139 89881139